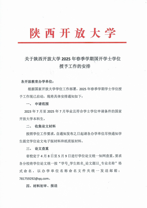
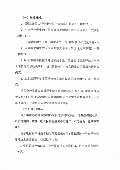
关于陕西开放大学2025年春季学期国开学士学位授予工作的安排
来源:best365中国官方网站 作者: 发表时间:2025-05-14 15:33:06 


相关新闻
读取内容中,请等待...